热门文章
地球除了水是生命之源以外,还有阳光,阳光产生的太阳能在多方面都造福了人类。太阳创造了两种主要的能量:光和热,人们可以将其用于许多活动,从植物的光合作用到用光伏电池发电到加热水和食物,这一步步的发展都是太阳能给予的。现如今,对于太阳能的利用上更是有了进一步的突破,其中最为耀眼的产品便是太阳能板那么,太阳能板究竟是什么呢,又有什么用途呢?让我们一起来探讨一下吧~太阳能板的主要材料是晶硅材料,根据...
光伏发电是利用半导体界面的光生伏特效应(光生伏特效应是指半导体在受到光照射时产生电动势的现象。)而将光能直接转变为电能的一种技术。光伏发电的形式很多,但归根结底主要分为两种大形式:离网型光伏发电系统,并网型光伏发电系统。一,离网型光伏发电系统离网光伏发电系统也叫独立光伏发电站,是不依赖电网而独立运行的发电系统,主要由太阳能电池板、储能蓄电池、充放电控制器、逆变器等部件组成。该系统主要是太阳能...
柔性太阳能电池板是世界太阳能产业的新兴技术产品,它是由树脂包封的无定形硅作为主要光电元件层平铺在柔性材料制成的底板上制成的太阳能电池板。特点是:可弯曲折叠,便于携带…
太阳能智慧灯杆是集照明,报警,广告,充电,天气信息,发电于一体的综合信息展示平台。太阳能智慧灯杆是一种绿色清洁环保的多功能路灯杆。那太阳能智慧灯杆到底与传统的路灯杆有哪些区别呢?
5月16日下午,《智慧杆系统建设与运维技术规范》团体标准发布暨深圳市智慧杆产业促进会工作汇报在中国科技开发院孵化中心楼举行。5月16日下午,《智慧杆系统建设与运维技术规范》团体标准发布暨深圳市智慧杆产业促进会工作汇报在中国科技开发院孵化中心楼举行...
新闻详情

电池知识知多少

发表时间:2023-03-28 15:23
图片
图片

储能产品的应用如今越来越普及,随着安全性能的不断提高中小型的集中式供电和家庭储能都受到广泛应用,目前的储能技术可以分为两大板块:一是物理储能,主要包括抽水蓄能、压缩空气储能和飞轮储能等方式;另一个板块则是电化学储能,也就是我们通常熟知的电池储能方式。

现今风光储发电系统的应用也十分广泛,对于我国在碳中和目标背景下新能源发电的领域上起着巨大作用。而广州尚能的风光储智慧物联系统现在也广泛应用于电力行业应用、家庭用户端、孤岛微电网、安防设备监控、通信基站UPS储能、应急电源等领域,目前正如雨后春笋搬地快速涌现。

图片


什么是储能电池?

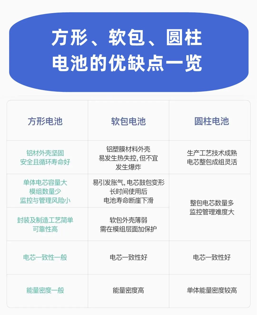
市场上主要的电池种类有:锂离子电池、钠离子电池、液流电池、铅酸电池、钠硫电池等等,从应用上来讲现今锂电池成为市场的主流产品,按场景又可分为消费电池、动力电池和储能电池三种。从应用场景来看,动力锂电池主要用于电动汽车、电动自行车以及其它电动工具领域,而储能锂电池主要用于调峰调频电力辅助服务、可再生能源并网和微电网等领域。而储能锂电池从电芯来讲又可分为圆柱锂电池、方形锂电池和软包锂电池,这三种锂电池的区别如下:

图片


储能电池的使用存在哪些问题


1.锂电池的使用寿命存在差距

锂电池的实际使用寿命主要是根据外部使用环境以及内部电芯的规格所影响。内部电芯主要规格有18650、26650等等,由于内部电芯所使用的的规格大小不同,容量也有大小区分,小容量电芯组成的锂电池使用寿命一般会低于大容量电芯组成的锂电池。而外部的使用环境中,由于部分锂电池的使用场景处于不通风状态,且散热措施做的不到位,所以锂电池在工作时所产生的热量无法及时疏散,导致锂电池的工作环境温度不断升高,而不断升高的温度会使得电池容量缩减,从而导致电池寿命锐减。

图片
图片


2.如何最大限度的保持备用储能电池活性

许多业主朋友选购储能电池之后主要依赖它作为220V市电的备用电源使用,譬如通讯基站、紧急呼救装置等等。而长期放置的储能电池经常出现容量大幅度下跌,内阻极速飙升的情况,导致储能电池寿命急剧缩小。针对这种情况,最佳的解决办法便是定期对于放置的电池进行一次深度的充放电操作,从而唤醒电池的活性。(注:最好一年一到两次)

图片
图片


3.新旧电池搭配使用效果极差

有不少朋友在储能电池老化到期需要更换的时候选择只更换电池组中无法使用的那一枚,将新旧电池同组使用,发现这样的使用方法导致新的储能电池使用寿命也会大大折扣。这是因为新旧储能电池的内阻不同,容量差别较大。在充电状态下,旧电池因为容量较小更容易充满,电压的上升速度更快,导致新电池尚未充满,旧电池已经过压;在放电状态下,则会出现旧电池过量放电,新电池还有余量,导致新电池会向旧电池充电,从而造成电能的多余消耗,并使得负载电器内部电压不稳定,工作状态出现问题。

4.低温对电池的影响

磷酸铁锂电池充电是锂离子从正极脱出经过电解液迁移嵌入负极材料的过程,锂离子向负极聚合,由六个碳原子俘获一个锂离子。在低温下,化学反应活性降低,同时锂离子迁移变慢,在负极表面的锂离子还没有嵌入到负极中已经先还原成金属锂,并在负极表面沉淀析出形成锂枝晶,这容易刺穿隔膜造成电池内短路,进而损坏电池,造成安全事故。储能系统应配套稳定的BMS系统,充电时需要满足温度条件显得十分重要。

图片

总结

在碳达峰碳中和的战略目标下,未来发电模式会逐渐往风电、光电等清洁能源的方式靠拢,但是由于风电和光伏发电的不稳定性等问题从而导致其商业化步伐降低。但是储能的出现,将解决发电侧这些弊端问题,储能可以针对风能及光伏发电的随机性、波动性和间接性进行调解,实现风、光、储多方面的优势互补,提高新能源发电的可预测性、可控制性、可调度性,使之达到或接近常规电源,解决新能源安全稳定运行和有效消纳问题。



电话:020-39337748          传真:020-39334718
销售经理:何经理 19924277848  胡经理  19925749748
技术支持:黄工 19924271248      何工 13711449070
邮箱:shangneng77@163.com
地址:广东省广州市番禺区番禺大道北 555号天安总部中心16号楼704室
联系我们
在线表单
姓名:
*
电话:
*
留言:
*
验证码
 换一张
*
提交